国家高新技术企业 CNAS/CMA ISO认证 专精特新企业 新型研发机构 博士后创新实践基地

预约须知

暂不预约,了解常见问题 立即预约

  • 注册即送

    200元首样免单券

  • 首单有礼

    最高600元

  • 邀友得返利

    10%返利

注册即送

200元首样免单券

首单有礼

最高600元

邀友得返利

10%返利

首页 测试百科 郑州最高学历楼盘停工,392名硕博士等业主写7万字文章维权

郑州最高学历楼盘停工,392名硕博士等业主写7万字文章维权

郑州 永威 博士 硕士 维权 维权论文


近日,河南郑州“最高学历楼盘”停工引发关注。

郑州高新区“永威金桥西棠”住宅项目,附近4公里内有4所大学,吸引了大量高校教职工和毕业生购买。有业主统计,1057户业主中就有72名博士、320名硕士,其中本科及以上学历超八成,两成业主享受郑州人才补贴
图源:中国新闻周刊
人才引进方面,218人正在享受人才补贴,660人为返乡置业、创业。职业方面,各类事业单位、高精尖人才约占60%,而高工等技能类人才还未计入。
01
硕博士业主分组维权将买房经历写成近7万字文章
因为业主来自各行各业,为了督促房企复工,业主们组成法务组、监督组、视频组,多次与房企政府部门沟通协商,还运营起社交媒体、短视频账号,设计海报、拍一些搞笑视频、段子引发关注,最后将买房经历写成近7万字文章,多方努力至今停工7个月仍未复工

图源:中国新闻周刊
7万字维权文章《人间剧本 两千作者》节选:

业主李先生告诉中国新闻周刊记者,博士毕业后回郑州当高校教师“我们学校有十几名老师买了西棠房子,而郑州大学教职工业主可能近百人。” 另一业主刘先生称,去年11月交完首付款,但他与其他67户业主共7000多万元首付款因未被转入房管局监管账户,至今尚未网签。
该项目由永威和金桥两家当地开发商联合开发,多位受访业主均表示,永威在当地口碑不错,即使该楼盘均价比周边高出三四千,仍选择购买
▲永威金桥西棠新项目由永威公司与金桥公司联合成立“金威实业公司”开发,目前售价约17500元/㎡。
西棠业主在3月8日“永威西棠”的微信公众号发文表示,自2021年11月以来,永威西棠项目一直处于停工状态。期间业主向售楼部、永威、金桥传达了对开工的渴望,希望得到开工明确答复。可得到的却是一次次的推诿,不愿正面回应。
开发商之一的永威置业相关负责人表示,“停工是金桥方主导的,永威一直在催促施工。我们只想尽快从这个商业骗局里跳出来” 此前,永威曾发布公开信称,与金桥公司因开发理念差异合作出现分歧。
6月13日,郑州高新区住建局公开回应业主:关于该项目推进情况,每周项目专班、业主代表、金威公司、金桥公司、永威公司五方会谈,如有问题可反馈给业主代表,由其在现场直接进行沟通。
截至发稿,中国新闻周刊记者多次联系金桥方均未获回复。
网友评论:

此前,也有过“新购楼盘停工博士写万字论文维权”的话题冲上热搜。
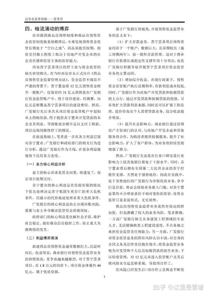
02
博士业主写万字学术论文维权工地正式复工
陕西西安的博士小科在购房后,发现购买楼盘停工近半年,甚至传出烂尾的消息,于是他花费了4天时间,引用文献27篇,写出了一篇万字维权论文。其从学术角度探讨根本问题,以期帮助开发商摆脱瓶颈期,如今项目顺利复工。
据了解,这个小区的198个业主基本都是博士学历小科表示:这是一种比较好的维权方式,很有西安高素质人才的特色。
图源:麦穗视频
2020年3月,博士小科决定购房,于是贷款了一百多万用于购房。对小科来说,“这是人生的第一笔巨款”。2020年房子的建设进度很正常,按照合同约定,2022年6月小科就能入住。
但随着时间的流逝,一直到2021年3月,小科发现工地上基本没有工人,项目施工很缓慢。与此同时,网上也曝出苏宁集团出现了财务危机,楼盘可能面临烂尾的危险。于是小区业主代表通过调查、走访,发现苏宁置业拖欠建筑单位的工程款是造成停工的主要原因。
在走访调查的过程中,小科还发现了两个核心问题:
一是购房款部分流失。小区购房款为43亿,但不是所有的购房款都进入了资金监管账户,导致部分购房款流失;
二是购房款被广发超额划扣。进入广发银行监管账户的部分资金,并没有用于建设房屋,而是被广发银行超额划扣了,用来偿还苏宁置业的贷款。
于是小区业主们找到苏宁置业,苏宁置业承诺承诺2021年9月复工,不过却被业主们发现工地现场的工人是“群演”假扮的。
图源:麦穗视频
之后经过业主们的维权努力,9月30日工地真正复工了。虽然复工问题解决了,但是核心的资金问题并没有得到解决。
银行有权利要求苏宁置业还贷款,但是购房款又理应用来建设房屋,银行做得对还是做得不对?由于没有一个统一的定论,于是小科花了四天时间,查阅了百篇文献,写出了名为“商业银行划扣预售资金抵偿开发贷的合理性探讨”的学术论文,共计12000字,其中在文中引用27篇参考文献。
图源:麦穗视频
网友评论:这是维权界的天花板
对此,网友们也是议论纷纷。甚至有人表示,博士真的不一样,这大概是维权界的天花板?
网友:剩下197个博士业主不搞点可能要被查重
网友:文化人的维权方式果然不同
网友评论说:“这篇论文的干货不少,近期遇到相似问题的业主可以参考”。
万字维权论文截图:

上下滑动查看

图源:知乎(@这里是雲著
来源:中国新闻周刊、麦穗视频、微博、知乎

建议/投诉

我们承诺:工作日内24小时受理,48小时出具解决方案。您也可直接联系:400-630-1090

*反馈类型
服务态度 测试周期 数据质量 开票报账 费用问题 功能使用 样品相关 其他
*反馈描述
*联系方式
附件说明
+

请完成安全验证

为了给您提供更专业的服务

请选择类型

学生

教职工

企业

医院

研究所

我选好了 先不填,跳过