国家高新技术企业 CNAS/CMA ISO认证 专精特新企业 新型研发机构 博士后创新实践基地

预约须知

暂不预约,了解常见问题 立即预约

  • 注册即送

    200元首样免单券

  • 首单有礼

    最高600元

  • 邀友得返利

    10%返利

注册即送

200元首样免单券

首单有礼

最高600元

邀友得返利

10%返利

首页 测试百科 历史性突破!江南大学首篇《Nature》诞生!解决世界难题!

历史性突破!江南大学首篇《Nature》诞生!解决世界难题!

手性 仿生纳米粒子

研究背景

手性是指一个物体不能与其镜像相重合。如我们的双手,左手与互成镜像的右手不重合。手性一词在化学医药领域运用更加普遍,一个手性分子与其镜像不重合,分子的手性通常是由不对称碳引起,即一个碳上的四个基团互不相同。通常用(RS)、(DL)对其进行识别。

 

手性广泛的存在于自然界中,在多种学科中表示一种重要的对称特点。如果某物体与其镜像不同,则其被称为“手性的”,且其镜像是不能与原物体重合的,就如同左手和右手互为镜像而无法叠合。手性物体与其镜像被称为对映体(enantiomorph,希腊语意为相对/相反形式);在有关分子概念的引用中也被称为对映异构体。可与其镜像叠合的物体被称为非手性的(achiral),有时也称为双向的(amphichiral

光学活性一词用来解释手性物质与偏振光的相互作用,一个手性分子的溶液能使偏振光振动平面旋转。这一现象由让·巴蒂斯特·毕奥于1815年发现,并在制糖工业、分析化学、制药领域中显示出了重要性。路易斯·巴斯德在1848年推测出手性现象是源于分子。1961年反应停(沙利度胺)因为强烈致畸作用而被全面召回,进一步研究显示,反应停的R构型分子具有疗效,而S构型分子具有强烈致畸作用。反应停事件让药物的手性受到制药界的广泛重视。2001年威廉·斯坦迪什·诺尔斯、野依良治、巴里·夏普莱斯因在手性催化方面的贡献共享诺贝尔化学奖。

通过各种方法获得的手性无机纳米结构,由于其强大的手性光学活性和自组装能力,一直推动着光电子学、传感器和对映选择性催化等领域的发展。外消旋无机纳米粒子激活免疫系统,粒子的纳米级手性可能调节它们的免疫特性,因为控制免疫反应的蛋白质-蛋白质复合物也具有纳米级尺寸和镜像不对称性。尽管化学力的共性和与蛋白质形成锁和钥匙复合物的可能性,免疫系统对纳米颗粒对映体的识别可能会受到无机纳米颗粒核刚性的严重阻碍,因为锁和钥匙相互作用通常需要生物分子复杂形状的动态适应。蛋白质冠的形成也可能“掩盖”颗粒核心几何形状的不对称性。通过具有强烈镜像不对称性的纳米粒子激活免疫细胞的研究将揭示纳米级手性在系统级生物反应中的作用,并为基于手性的纳米级疫苗佐剂的设计提供方法。

研究成果

手性是生物和非生物形式物质的一种统一的结构度量。在过去的十年中,在手性无机纳米粒子的化学和物理理解方面已经取得了相当大的进展;然而,关于它们对复杂生化网络的影响,人们所知甚少。生物分子和无机纳米粒子的分子间相互作用显示出一些共性,但是这些结构在尺度、几何形状和手性形状的动力学方面有所不同,这可以阻碍也能加强它们的镜像不对称复合物。近日,江南大学胥传来教授、匡华教授和美国密歇根大学Nicholas A. Kotov教授等研究人员报道非手性和左旋和右旋金仿生纳米粒子显示出不同的体外和体内免疫反应。作者利用圆偏振光(CPL)的照射来合成具有可控纳米尺度手性和光学各向异性因子(g因子)高达0.4的纳米粒子。研究发现,纳米颗粒与粘附G蛋白偶联受体(AGPCRs)家族中的两种蛋白质——即分化簇97 (CD97)和表皮生长因子样模块受体1(EMR 1)——的结合导致机械敏感钾流出通道的开放、炎性细胞免疫信号复合物的产生以及小鼠骨髓来源的树突状细胞的成熟。体内和体外免疫反应都单调依赖于纳米颗粒的g因子,这表明纳米尺度的手性可以用来调节免疫细胞的成熟。最后,左手纳米粒子作为接种H9N2流感病毒疫苗的佐剂,显示出比右手纳米粒子高得多(1258)的效率,为在免疫学中使用纳米尺度手性开辟了一条道路相关研究工作以Enantiomer-dependent immunological response to chiral nanoparticles”为题发表在国际顶级期刊《Nature。江南大学徐丽广教授和2018级博士生王秀秀为该文章的共同第一作者。据报道这是江南大学首次以第一单位发表Nature这也是江南大学科研实力的体现,祝贺!
 
胥传来,博士,国务院政府特殊津贴专家;中组部科技创新领军人才;科技部重点领域“食品安全”创新团队负责人;江苏省“333工程第一层次中青年首席科学家;国家科技进步二等奖4次(20072/1020093/1020112/1020171/10);第二十二届中国专利银奖;英国皇家化学会RSC FellowRSC Advances, Associate EditorFood and Agricultural Immunology, Editor in Chief.
 

图文速递

 
1. 光合成手性纳米粒子的形貌和光谱
2. 光合成纳米粒子的电磁场量化和手性测量
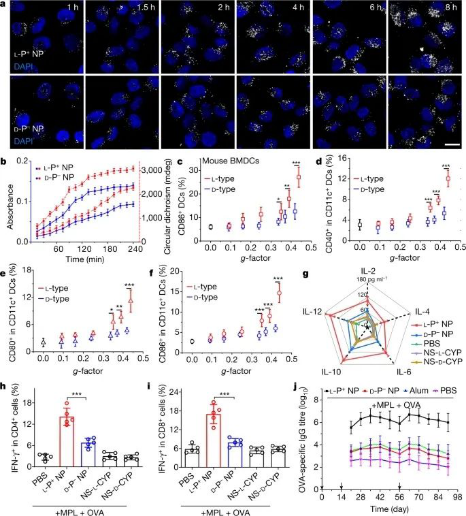
仿生纳米粒子表现出分子和纳米尺度的手性,对应于表面配体和纳米粒子整体的几何形状。手性的两个尺度都可以在细胞信号网络的激活中发挥作用,作者在这里工作的一个基本任务是区分它们的生物效应。然而,因为手性纳米粒子的典型合成涉及耦合的分子和纳米尺度的手性,所以很难明确地将生物效应指定给其中一个。为了解决这个问题,作者通过用圆偏振光(CPL)或线偏振光照射种子粒子来制备金纳米粒子对映体。纳米粒子不对称的程度可以通过改变照明参数来改变同时保持化学参数不变。作者使用金纳米棱镜和其他非手性形状的纳米粒子,由非手性配体稳定,作为种子。在不同二肽存在下,在氯化聚乙烯下合成的纳米粒子在本文中被称为L/D-PX纳米粒子。这里,L/D表示L/D-二肽的手性。x可以是+,或0,表示纳米粒子合成中使用的光子的偏振:+-分别表示左圆偏振光(LCP)和右圆偏振光(RCP)的照明条件,导致P+纳米粒子和P纳米粒子,而0表示线偏振光下的合成。照射后得到的纳米颗粒与原来的非球形纳米颗粒保持了一些相似性,但获得了类似螺旋桨叶片的面外突起,导致了强烈的几何和光学不对称性。
 
3. 纳米粒子介导的免疫反应

 

4. 手性依赖的BMDCs的细胞内摄入

图4显示了对L-P+或D-P-纳米粒子的免疫反应的不同阶段。首先,两种类型的手性纳米粒子都经历由CD97和EMR1介导的内吞作用。然而,左旋对映异构体与这些AGPCR家族受体的关联比右旋对映异构体更强。L-P+纳米粒子可能比D-P-纳米粒子对CD97和EMR1具有更高的结合亲和力,这是由于(在两种受体中)由EGF样片段制成的手性细胞外结构域和弯曲的手性纳米粒子之间的超分子相互作用。纳米粒子也可能导致膜中AGPCR受体的差异聚集。第二,纳米颗粒对细胞膜施加的机械应力导致机械敏感的钾离子流出通道向NLRP3炎症体途径发出信号。第三,L-P+纳米粒子与受体的更强结合导致更大的炎症体产生,这触发了对L-比对映体更强的免疫反应。为了研究纳米级手性在系统级生物反应中的意义以及L-P+和D-P-纳米粒子作为疫苗佐剂的潜力,作者向C57BL/6小鼠注射了混合有不同纳米粒子的H9N2流感疫苗。与体外和体内数据一致,左旋纳米粒子比右旋纳米粒子产生更大的流感特异性抗体滴度增加,注射L-P+纳米粒子后,反应比注射D-P-纳米粒子后高1258倍,并持续长达91天。

结论与展望

在这项研究中,对纳米颗粒对映体及其非手性同系物的体外和体内免疫反应有很大差异,这是由于在进入免疫细胞的内吞作用中手性依赖性的差异。这些发现证明了在生物医学和毒理学研究中使用g因子参数化纳米粒子手性的必要性。所描述的手性效应也提高了使用精确设计的手性无机纳米结构定制免疫反应的可能性,从而导致对它们在生物系统中的作用的更好理解。
胥传来教授表示:“全球对于保护性疫苗的研发已有较多经验,而对于治疗性疫苗,尤其是抗肿瘤疫苗的研发一直未有满意效果。我们提出的手性免疫佐剂不但诱导体液免疫应答,产生高滴度的抗体,而且能均衡地诱导细胞免疫应答,这将为慢性感染、肿瘤等疾病的免疫治疗提供了全新的思路。”过去疫苗的研发主要强调候选抗原或抗原基因的研究,这项研究从免疫佐剂的手性设计着手,在某种程度上来说,颠覆了传统的观念,实现了从“0到1”的源头创新。
江南大学食品科学与技术国家重点实验室胥传来教授研究团队30多年来一直致力于小分子化合物的单克隆抗体制备与免疫分析检测关键技术研究。系统开展了小分子抗原表位设计与修饰,提出了基质效应增强的高滴度单克隆抗体制备技术,建成了国内外最大的小分子单克隆抗体资源库(5000余株细胞株);以污染物快速甄别与现场检测为主线,研发了系列免疫快速检测试纸条、试剂盒、亲和层析柱、免疫磁珠以及快速检测试剂与仪器,广泛应用于食品、粮食、农产品、化妆品、环境中等风险因子的日常监测。
祝贺江南大学!期待取得更多突破!

文章

官网链接:https://www.nature.com/articles/s41586-021-04243-2

本文为e测试原创文章,未经允许,禁止转载。

建议/投诉

我们承诺:工作日内24小时受理,48小时出具解决方案。您也可直接联系:400-630-1090

*反馈类型
服务态度 测试周期 数据质量 开票报账 费用问题 功能使用 样品相关 其他
*反馈描述
*联系方式
附件说明
+

请完成安全验证

为了给您提供更专业的服务

请选择类型

学生

教职工

企业

医院

研究所

我选好了 先不填,跳过