拓扑水凝胶,最新《Advanced Materials》!
中国科学院
Advanced Materials
水凝胶
神经探针
2023-12-06 09:21:41
0
477
脑卒中通常会导致偏瘫甚至死亡,是由突发性脑血管破裂或血管闭塞引起的。目前的临床治疗方法主要是溶栓和动脉内血栓切除术。虽然目前的临床方法可以控制脑卒中病情,但仍很难达到完全康复,偏瘫和残疾会随着时间的推移而加重。因此,开发创新技术来预测、诊断和治疗中风并避免后遗症极为重要。新兴的脑机接口可记录大脑神经信号并进行神经调控,从而重塑受损区域的大脑神经回路,促进运动功能的恢复。光遗传学是主要的神经调控方法之一,它通过外部光信号在高时间和空间分辨率下调节大脑神经回路并触发相应的生理行为。因此,脑机接口为诊断和治疗中风、阿尔茨海默症、癫痫和精神疾病等各种脑部疾病提供了可能。
神经探针是神经信号记录和神经调控的关键部件。神经探针的性能与其生物相容性、导电性和透明度等内在特性密切相关。传统的可植入式探针仍然以硅、金属或金属氧化物材料为基础。尽管这些探针具有良好的导电性,但其弹性模量(>100 GPa)远高于脑组织的弹性模量(1-3 kPa)。当这些刚性探针植入脑组织时,严重的机械不匹配会导致神经胶质细胞迁移,神经胶质细胞会覆盖电极表面。电极表面的神经胶质细胞会阻碍电子传递,导致脑信号随时间衰减。机械不匹配还会造成刚性探针与脑组织之间的微运动,破坏神经组织并产生相应的免疫反应。此外,基于金属的电极由于能带间隙较小,在光遗传神经调控过程中会产生光电伪影,从而导致信号噪声和错误结果。为了降低弹性模量,可通过在柔性基底上沉积导电层来制造柔性电极。然而,与脑组织相比,它们仍然表现出更高的模量。水凝胶因其富含水的三维结构,可以模拟脑组织的物理化学特性。因此,水凝胶可用作神经探针来获取神经信息。
在这项工作中,中国科学院长春应用化学研究所张强团队在拓扑水凝胶中加入了机械互锁的聚轮烷,通过聚轮烷的滑轮效应在分子水平上解决了这两个权衡问题。拓扑水凝胶的独特性能使其能够获取大脑神经信息并进行神经调控。该探针能够连续记录局部场电位长达 8 周。利用该探针实现了初级运动皮层的光遗传学神经调控,从而调节大脑神经回路并控制肢体行为。最重要的是,利用该探针进行的光遗传学神经调控有效缩小了脑组织的梗死区域,促进了运动功能的恢复。这项工作表明,神经探针的设计理念在开发脑机接口和寻求脑疾病疗法方面取得了重大科学进步。相关研究工作以“Topological Hydrogels for Long-Term Brain Signal Monitoring, Neuromodulation, and Stroke Treatment”为题发表在顶级期刊《Advanced Materials》上。祝贺!图1. 拓扑水凝胶结构、性能和作为植入式神经探针的应用示意图本研究从水凝胶固有特性的角度出发,设计了拓扑水凝胶来克服这些挑战(图 1)。在水凝胶中使用了一种机械互锁的聚轮烷(PR-PEGMA)作为交联剂,以产生较大的移动连接构象自由度。PR-PEGMA 包含一个聚乙二醇 (PEG) 主干和 15 个带有 PEG 甲基丙烯酸酯 (PEGMA) 侧链的环糊精 (CDs)。15 个 CD 由 PEG 主干串联,然后由大基团封端。CD 交联点像滑轮一样沿着 PEG 链自由滑动,从而消散了外加应力并产生了较大的应变,从而获得了较低的弹性模量和较高的强度。预计该弹性模量与脑组织的弹性模量相匹配,因此使用拓扑水凝胶可获得与脑组织良好的生物相容性。聚(3,4-亚乙基二氧噻吩):聚(苯乙烯磺酸盐)(PEDOT:PSS)被用作水凝胶中的导电填料,以获得良好的导电性。据报道,PEG 链可诱导 PEDOT 沿 PEG 链排列,从而提高其导电性。图2. PR-PEGMA 和拓扑水凝胶的合成、性能图3. 对照组、ABP1H 和 AP6P1H 样品植入大鼠背侧皮下组织的生化性能反映生物相容性是植入材料的一项重要要求,与长期稳定性和异物反应密切相关。将 AP6P1H 和 ABP1H 水凝胶薄膜(直径:5 mm,厚度:1.0 mm)植入大鼠皮下 8 周,以研究体内免疫反应。使用苏木精和伊红(H&E)染色进行的组织学分析表明,AP6P1H 在 8 周的植入过程中免疫反应微乎其微,而 ABP1H 则表现出明显的炎症反应。这一现象表明 AP6P1H 具有良好的生物相容性(图 3a)。然后,他们对周围组织中的四种典型生物标记物进行了免疫荧光分析,以进一步评估免疫反应:α-平滑肌肌动蛋白(α-SMA)、I型胶原(Col 1)、T细胞标记物(CD3)和巨噬细胞标记物(CD68)。AP6P1H 界面的组织在植入 8 周后显示出与对照组相似的四种生物标记物表达。为了进行比较,对靠近 ABP1H 的组织中四种生物标记物的表达进行了表征,如图 3b 和 3c 所示。与 AP6P1H 组相比,ABP1H 组的生物标志物表达量更高。这些结果表明 AP6P1H 具有抑制炎症和防止纤维组织在植入部位周围生长的能力。随后,AP6P1H探针被植入大鼠的海马CA1区,以进一步评估免疫反应。与此同时,在相同条件下还对铂电极和 ABP1H 电极的免疫反应进行了比较研究。植入 8 周后,对海马组织和电极之间的界面区进行切片,并用于免疫组织化学染色。一般来说,神经胶质细胞(小胶质细胞和星形胶质细胞)会在生理免疫反应的作用下迁移到异物上。神经胶质细胞在电极周围形成胶质鞘,以保护周围的神经组织,从而导致信号逐渐衰减。由于模量不匹配,铂电极诱导大多数神经胶质细胞迁移。与铂和 ABP1H 相比,AP6P1H 周围的神经胶质细胞要少得多(图 3d 和 3e)。AP6P1H 诱导的所有生物标志物水平最低,胶质细胞数量最少,这验证了 AP6P1H 极佳的生物相容性。图4. 拓扑水凝胶神经探针在脑神经信号监测中的应用AP6P1H 具有良好的生物相容性和高导电性,可长期记录大脑深部神经信号。局部场电位(LFP)是指神经元周围细胞外空间的电位,它反映了深部脑组织中神经元的活动信息,有别于脑电图和皮层电图。LFPs 可用于研究认知过程的内在机制以及癫痫等神经系统疾病的病理生理学。首先,使用 AP6P1H 记录 LFPs 以评估水凝胶的性能。他们设计并制作了一个带有 AP6P1H 和参比电极的装置,并将其固定在大鼠头骨上,以获得稳定的 LFP 信号(图 4a-4c)。AP6P1H 电极的制备方法是将 AP6P1H 嵌入柔性聚四氟乙烯微管中,这样可以屏蔽其他神经网络的电信号,只允许信号从微管尖端部位进入。如图 4d 所示,使用 AP6P1H 获得了明显的θ(θ)振荡节律(4-12 Hz)。θ节律与大鼠的探索行为、空间记忆和学习过程密切相关。用 AP6P1H 还记录了处于睡眠状态的大鼠的 LFP 信号,结果显示θ 节律的振幅和功率更大。这一现象源于同步神经活动,而同步神经活动在维持和终止深度睡眠中发挥着极其重要的作用。为了进行比较,他们制备了 Pt 电极和 ABP1H 电极,并在相同条件下记录 LFP。Pt 电极获得的 LFP 信号显示出最高的振幅,这归功于 Pt 的出色内在导电性。ABP1H 电极获得的 LFP 信号与其他两个电极相比最弱,原因是其电导率较低。一般来说,神经调控和脑部疾病治疗需要长期应用植入脑组织的神经电极。通过连续记录处于睡眠状态的大鼠的 LFP 信号 8 周,研究了这些电极的长期适用性。如图 4e 所示,前 4 周使用 Pt 电极可获得最大振幅的 LFP 信号。随着时间的推移,信号逐渐减弱,在第五周后,信号变得比 AP6P1H 电极记录的信号弱。AP6P1H 电极获得的 LFP 信号相对稳定,第五周后,与 Pt 和 ABP1H 电极记录的信号相比,AP6P1H 成为最强的信号。在整个 8 周内,ABP1H 电极产生的 LFP 信号是三种电极中最弱的。这一现象归因于这些电极在生物相容性和导电性方面的差异。Pt 电极与脑组织之间存在明显的模量不匹配,导致神经胶质细胞迁移,在电极周围形成神经胶质鞘,阻碍电子传递,导致信号随时间衰减。AP6P1H 电极的优异性能得益于其良好的生物相容性和高导电性。除了自发 LFPs 外,AP6P1H 电极还记录了躯体感觉诱发电位,这是研究从四肢到大脑的神经通路的重要方法。如图 4f 所示,麻醉大鼠的 LFP 信号表现出典型的δ(δ)振荡节奏(0-2 Hz)。当用夹子夹住大鼠的尾巴时,δ节律变为θ节律(2-7 Hz)。这些结果验证了 AP6P1H 电极记录各种振荡节律的卓越能力,可用于调节大脑神经回路和解码神经传递信息。
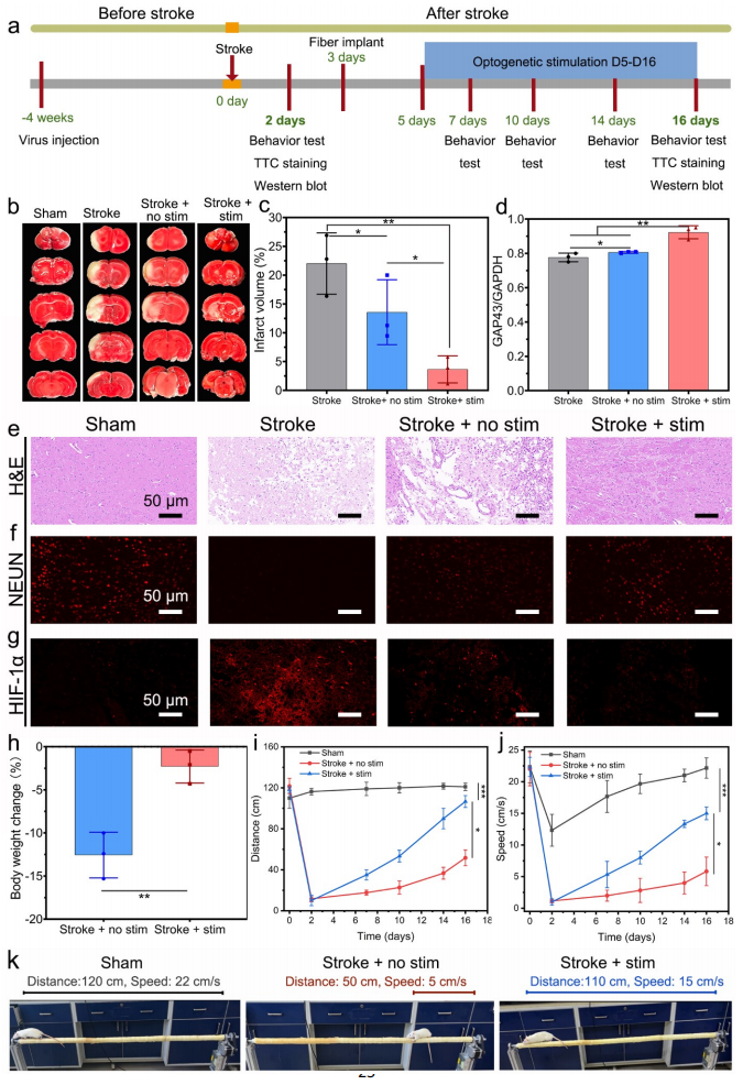
图6. 拓扑水凝胶神经探针在光遗传治疗中风中的应用可植入式神经电极在获取脑神经信息、调节脑神经回路和恢复脑功能障碍方面发挥着重要作用。神经电极的长期性能主要取决于电极材料的某些关键特性,尤其是生物相容性、导电性和透明度。他们利用机械互锁聚轮烷的滑轮效应来克服电子传导性和模量匹配/透明度之间的权衡。获得的拓扑水凝胶与传统水凝胶的区别在于其优异的电子传导性、良好的模量匹配和高透明度。这些独特的特性使得 AP6P1H 电极能够长期记录 LFP 信号,且异物反应微乎其微,与传统电极相比,信号强度更强,信号随时间的衰减更弱。AP6P1H 电极的高传导性和透明度使其可以同时作为神经电极和光电管,进行光遗传调制并记录原位神经信息。https://onlinelibrary.wiley.com/doi/10.1002/adma.202310365
本文为e测试原创,未经允许,禁止转载!