国家高新技术企业 CNAS/CMA ISO认证 专精特新企业 新型研发机构 博士后创新实践基地

预约须知

暂不预约,了解常见问题 立即预约

  • 注册即送

    200元首样免单券

  • 首单有礼

    最高600元

  • 邀友得返利

    10%返利

注册即送

200元首样免单券

首单有礼

最高600元

邀友得返利

10%返利

首页 测试百科 MXene,北航《Nature》!

MXene,北航《Nature》!

北京航空航天大学 北京大学 Nature MXene

研究背景


碳化钛(Ti3C2TxMXene薄片因其优异的机械性能、导电性、光热转换、生物相容性和骨诱导性,在航空航天、柔性电子、太赫兹吸收、储能装置和生物医学等领域中展现出巨大潜力。实现这些商业应用的关键在于将纳米级薄片大规模转化为高性能宏观MXene材料。尽管叶片涂层、滴铸和槽模涂层等方法已被用于大规模组装MXene宏观薄膜。然而,弱层间相互作用和空隙会降低MXene薄膜的机械性能、电导率和环境稳定性,极大地阻碍了它们的实际应用。

研究人员通过了多种方式来增强层间相互作用和去除空隙,以提高MXene薄膜的性能。MXene层间连接可通过化学交联来改善,如氢、离子和共价键。例如,将聚乙烯醇插入MXene中间层中,通过氢键增强薄膜的拉伸强度;相邻MXene薄片则通过离子键合来强化MXene薄膜;通过共价键合构建了坚固稳定的MXene聚多巴胺薄膜;共价键和氢键结合使用,能有效提高MXene薄膜的拉伸强度和韧性;此外,小MXene薄片和离子的嵌入可以使MXene薄膜致密化,提高其抗拉强度和电导率。尽管在组装高性能MXene薄膜方面取得了进展,但所实现的性能远低于单层MXene薄片的性能。部分原因是干燥过程中毛细管收缩导致MXene薄片错位。此外,这些组装策略大多处于实验室规模的研究水平,难以实现MXene薄膜的大规模生产,限制了其商业化应用。因此,大规模制造高性能MXene薄膜仍然是一个挑战。

研究成果


近日,北京航空航天大学程群峰教授&北京大学邓旭亮教授通过将卷对卷辅助刀片涂层(RBC)与顺序桥接相结合,提出了一种制造高性能MXene薄膜的可扩展策略,这些薄膜在近红外照射下展现出良好的光热转换和成骨效率。MXene薄片首先通过氢键与丝胶蛋白桥接,然后通过连续的RBC工艺组装成宏观薄膜,随后通过离子桥接来固定其排列结构。得到的MXene薄膜具有强的层间相互作用,高度有序和致密化,表现出高抗拉强度(755MPa)、韧性(17.4MJ·m-3)和电磁干扰(EMI)屏蔽能力(78000dB·cm2·g-1),以及良好的环境稳定性、光热转换和骨再生性能。这一策略不仅为MXene在柔性EMI屏蔽材料和骨组织工程领域中的实际应用提供了实际可行的路径,也为其他二维薄片的高性能和可扩展组装开辟了新途径。

相关研究工作以“Scalable ultrastrong MXene films with superior osteogenesis”为题发表在国际顶级期刊《Nature》上。

研究内容


研究者通过将卷对卷辅助刀片涂层(RBC)工艺与顺序桥接方法相结合,开发了一种可扩展策略以制造高性能MXene薄膜。MXene薄片首先通过氢键与丝胶(SS)桥接,然后以20cm·min-1的速度通过RBC工艺连续组装成宏观薄膜,随后与锌离子(Zn2+)桥接以固定湿薄膜的排列。所得的可扩展顺序桥接MXene(S-SBM)薄膜显示出高度排列和致密的微观结构,并具有强的层间相互作用。此外,S-SBM薄膜具有高的机械和电气性能,以及良好的环境稳定性、光热转换和成骨能力。

图1. S-SBM薄膜的制备工艺、结构模型和性能

 图2. S-MXene和S-SBM薄膜的结构表征和机械和电气性能


 
图3. S-MXene和S-SBM薄膜的氧化稳定性和光热转换性能

 图4. S-MXene和S-SBM薄膜的生物相容性和体内骨再生

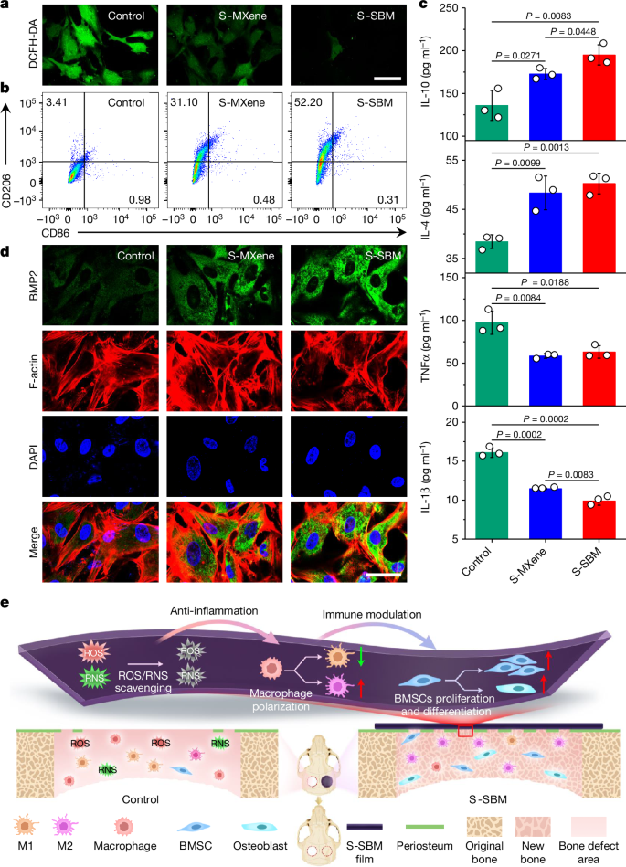
 图5. S-MXene和S-SBM膜对巨噬细胞的抗炎和免疫调节作用以及随后对BMSCs的体外成骨作用
结论与展望


总之,这项研究提出了一种创新型的可扩展策略,通过连续RBC结合氢键和离子键的顺序桥接,制备了具有强层间相互作用的高度排列和致密的MXene薄膜。所得的大规模MXene薄膜展现出高抗拉强度、韧性、导电性、EMI屏蔽能力和抗氧化性、应力松弛性和循环机械变形性,以及在近红外辐射下还具有良好的光热转换和成骨效率,在航空航天、柔性可穿戴设备和临床骨修复等多个领域具有巨大的实际应用潜力。这一策略不仅为高性能MXene的应用铺平了道路,也为其他二维薄片大规模组装成宏观高性能材料提供了新的思路。


论文链接:

https://www.nature.com/articles/s41586-024-08067-8

本文为e测试原创,未经允许,禁止转载!

建议/投诉

我们承诺:工作日内24小时受理,48小时出具解决方案。您也可直接联系:400-630-1090

*反馈类型
服务态度 测试周期 数据质量 开票报账 费用问题 功能使用 样品相关 其他
*反馈描述
*联系方式
附件说明
+

请完成安全验证

为了给您提供更专业的服务

请选择类型

学生

教职工

企业

医院

研究所

我选好了 先不填,跳过