国家高新技术企业 CNAS/CMA ISO认证 专精特新企业 新型研发机构 博士后创新实践基地

预约须知

暂不预约,了解常见问题 立即预约

  • 注册即送

    200元首样免单券

  • 首单有礼

    最高600元

  • 邀友得返利

    10%返利

注册即送

200元首样免单券

首单有礼

最高600元

邀友得返利

10%返利

首页 测试百科 孔隙度测试方法-压汞法

孔隙度测试方法-压汞法

压汞法 原理 分类 特点 应用

简介

压汞法(Mercury intrusion porosimetry 简称MIP),又称汞孔隙率法。是测定部分中孔和大孔孔径分布的方法。基本原理是,汞对一般固体不润湿,欲使汞进入孔需施加外压,外压越大,汞能进入的孔半径越小。测量不同外压下进入孔中汞的量即可知相应孔大小的孔体积。目前所用压汞仪使用压力最大约200 MPa,可测孔范围:0.0064 - >950 um(孔直径)。

汞是液态金属,它不仅具有导电性,并且水银对固体表面具有不可润湿性,只有在压力作用下,水银才能挤入多孔材料的孔隙中,孔径越小,所需要的压力就越大。

1.样品的孔径r和压力p成反比。

2.样品的比表面积和孔隙率的大小与注入汞的体积有关。

最后通过压汞过程中汞进入样品孔隙中产生的电信号进行数据处理,模拟相关图谱,计算孔隙率及比表面积等数据。

原理

在给定的压力p下,将常温下的汞压入被测物体的毛细孔中,而当汞进入毛细孔中时,毛细管与汞的接触面会产生与外界压力方向相反的毛细管力,阻碍汞进人毛细管。根据力的平衡原理,当外压力大到足以克服毛细管力时汞就会侵人孔隙。因此,外界施加的一个压力值便可度量相应的孔径的大小。
压汞法原理可以表述为Washburn方程:
测量原理
膨胀计是压汞仪中的一个重要元件,其分为块体和粉末两大类,容量有3cc,5cc,15cc三种。
每一次分析都会从汞池中消耗掉3到15毫升的汞,当汞少了时,我们需要及时补充汞液,使汞液面低于汞的观察窗的顶部1到3厘米不能达到观察窗口的顶部。
原理:注汞结束后,汞液充满膨胀计样品杯和毛细管。由于汞自身是导电物质,膨胀计内的汞液和外部金属板连通,相当于电容器两端的金属板;而其毛细管相当于绝缘板。实验过程中,汞液被压入多孔样品,导致毛细管中汞柱长度发生变化,从而引起电容器电量变化,被传感器采集识别被转化为汞的变化量,来测量孔隙特征。

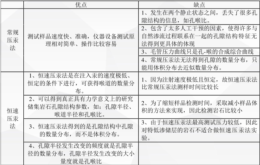
分类

常规压汞
恒速压汞
恒速压汞法是在注入汞的速度极低且恒定的条件下,测定岩石毛管压力曲线的方法。恒定低速使得进汞过程可以近似为准静态过程,在准静态过程中,界面张力与接触角保持不变,汞的前缘所经历的每一处孔隙形状的变化,都会引起弯月面形状的改变,从而引起系统毛管压力的改变。

压汞实验误差的影响因素

加载速度:加载速度过快,可能会导致某一级压力对应孔隙未被充满就进入下一级压力加载;加载速度过慢,实验耗费时间过长,成本较高。退汞角的变化:汞进入样品后会受到一定的污染和一些因素的影响,退汞角变小。
孔截面变化对分析结果的影响:如果孔只有一个小的入口,那么要充满它只有压力达到了高于它的半径(开口里面的半径)对应的压力后。达到了最大的入口半径对应的压力后,才可能充满整个孔。
空载修正:主要是由于汞压缩而产生的相对侵入体积,以及样品本身,样品管和其它仪器元件产生的误差。
汞的纯净度:汞的纯净度既影响接触角,也影响表面张力。

特点及应用

重复性好等优点,压汞仪可用于分析粉末或块状固体的孔尺寸分布,孔隙率,总孔体积,总孔面积,样品表观密度等,已直接用于检测水泥,陶瓷,混凝土耐火材料,玻璃等无机非金属材料以及金属和部分有机材料内部微观气孔的分布状态。
储油岩,树脂,颜料,碳黑,催化剂,织物,皮革,吸附剂,药物,薄膜,过滤器,陶瓷,纸,燃料电池和其他粉末或块状固体。获得开放孔和裂隙的孔尺寸分布,总孔体积,总孔面积,样品堆/真密度,流体传输性等物理性质。
压汞仪还可用于研究材料内部微观气孔结构对材料性能的影响规律等领域。
表征非常规致密储层孔隙特征的方法:氮气吸附法、压汞法(3 nm~120 um)、聚焦离子束扫描电子显微镜和核磁共振等,但不同方法获得的孔隙范围各有差异,仅利用单一方法不能全面表征页岩的孔隙特征,须利用多种方法进行联合测定。

压汞法作为研究多孔物质特性一项较好的技术,其测量大孔、中孔孔容和孔径分布的标准已被广泛接受。

本文由e测试整理,未经允许,禁止转载。

推荐文章

建议/投诉

我们承诺:工作日内24小时受理,48小时出具解决方案。您也可直接联系:400-630-1090

*反馈类型
服务态度 测试周期 数据质量 开票报账 费用问题 功能使用 样品相关 其他
*反馈描述
*联系方式
附件说明
+

请完成安全验证

为了给您提供更专业的服务

请选择类型

学生

教职工

企业

医院

研究所

我选好了 先不填,跳过