【e测试干货】三维X射线扫描(CT)测试介绍
2021-09-06 10:45:52 0 4869
一、原理:
3D CT(3-Dimensional ComputerizeTomography)X-Ray是以非破坏性X射线透视技术,将待测物体做360°自转,进而收集每个角度的穿透图像,之后利用电脑运算重构出待测物体的实体图像。透光软体,可针对待测物体进行新层分析,将内部结构逐一切割及显现各层不同深度,使微小缺陷能更清晰地显现出来,进而可达到判别缺陷的目的。
二、应用领域
广泛应用于科研和工业检测领域,包括:材料科学、先进制造、石油地质和生物医学等领域。
三、工业CT检测和显微CT检测
1.工业CT检测
工业CT是对产品进行无损检测(NDT)和无损评价(NDE)的手段,可实现产品无损可视化测量、组装瑕疵或材料分析。工业CT取代传统的破坏性监测和分析,任何方向上的非破坏性切片和成像,不受周围细节特征的遮挡,可直接获得目标特征的空间位置、形状及尺寸信息。
a.尺寸测量
产品的实际尺寸往往不可或缺,但因物体型面复杂或客观物理条件限制等原因会出现无法获取的情况,CT技术能很好地应对此类问题,快速准确地再现目标物体三维立体结构,可视化测定其结构尺寸。


b.缺陷分析
基于CT的缺陷分析如今已被广泛应用,如铸件、塑料零件和BGAs。可将检测到的缺陷按量的大小进行颜色编码可视化,计算每个缺陷参数,如位置、密实度、尺寸、形状、坐标等方便分析产品缺陷。

c.厚壁分析
直接在CT数据上自动定位面积不足或壁厚过厚及间隙过大的位置,直接在CT数据对试件进行测量,尤其是密闭空间内尺寸,传统的三坐标测量方法根本无法实现。主要用于非破坏性试验,可快速并地测量复杂零件壁厚的微小变化。
d.CAD比对
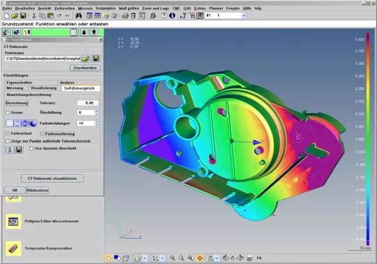
工件的CT数据和CAD图纸进行比较,可以将文本和图像数据以CSV、HTML、RTF格式输出。通过工业CT及分析软件可以将扫描结果与CAD数模进行拟合,以直观的色彩偏差快速形象地显示,不仅可以得到工件整体的偏差,还能得到关键位置的具体偏差值。
2.显微CT检测
独特的X射线光学显微成像系统,能够直接获得样品内部三维显微结构高分辨高衬度的数字化图像体数据,为您捕捉微小的材料结构并可对样品内部的任意显微结构进行虚拟剖切、定位和图像分离。
a.材料科学领域
可对复合材料、泡沫材料、生物材料、轻质材料等的检测、结构分析、复合工艺研发提供技术支持。适用于新材料内部微观尺度上的三维结构表征,如孔隙、裂纹、夹杂等的三维空间分布展示及其各项定量分析。为材料在“多场耦合”环境下,原位性能的工艺评价及内部结构演变提供了全新的透视检测技术手段,并最终成为新材料研发所必不可少的表征技术。
b.先进制造领域
能够对PCB板、多层IC、光电耦合器件、元器件的封装等进行三维成像无损检测,精准的显示器件内部的焊点缺陷(桥接、开路、移位、裂纹、气孔等结构),利用其测试结果可进行失效分析,有助于用户改进半导体工艺研发、控制封装基底质量和缩短产品研发周期等。
c.石油/地质领域
可对多种岩石样品,如砂岩、油页岩、碳酸盐岩等进行分析,提供岩石内部孔隙、喉道分布的三维信息。石油的数字岩心分析可为提高油气采收率、致密油气、页岩气等特殊油气藏开发提供技术支持。
d.生物/生命科学领域
能够对生物组织(动物、植物等)进行高分辨的三维重建和显示。能够进行动物软组织、细胞、骨骼、牙齿、血管等的高分辨成像;同时可进行动植物形态学的表征和比较鉴别。样品无需特殊制备,无需染色,即可实现对三维显微成像数据体的任意虚拟断层图像提取。
本文由e测试整理,未经允许禁止转载。
免责声明:文章来源于网络,如若无意侵犯媒体或个人知识产权,请联系我们,将立即予以删除。
推荐文章
-
2021-10-20 0 13424
-
2021-10-20 0 8810
-
2021-11-30 0 6789
-
2021-10-19 0 6249
-
2021-10-20 0 6093