《Sci. Adv.》: 真拼!颜值至上都卷到了韩国学术界!
2021-06-25 17:35:09 0 978
2000年,悉尼奥运会上,澳大利亚选手伊恩·索普身穿第一代鲨鱼皮泳衣拿下了三枚金牌并打破了三项世界纪录。从此这位19岁的选手名声大振,也将鲨鱼皮泳衣这一全新的产品带到观众面前。

鲨鱼皮是一种特殊的泳衣,它能使运动员的游泳速度得到了很大的提升。但是,正是由于鲨鱼皮泳衣独特的结构令选手成绩提高太多却价格昂贵,会造成一些运动员无法使用,因而比赛不公平的现象。国际泳联已经禁止在2010年之后的比赛中使用鲨鱼皮泳衣。
被世界泳联禁止的鲨鱼皮泳衣,就是一种仿生产品。它并不是用真正的鲨鱼皮做的泳衣,而是使用特殊的纤维,通过模仿鲨鱼皮肤表面的褶皱来制作的泳衣。SPEEDO公司提供的数据显示,“鲨鱼皮泳衣”能将水中阻力降低10%,氧气的消耗减少5%,成绩提高2%。
Bionics(仿生),是从希腊语bion中延伸出来的。而bion在希腊语中代表着生命之意。也就是说,仿生是模仿生物特殊本领的一门科学。虽然人类学习大自然的历史很悠久。但直到1960年9月,仿生学才由美国的J.E.Steele正式提出。从此,仿生学开始大放异彩。
科学家通过观察蝙蝠在黑夜中飞行自如的现象,发现了蝙蝠是用耳朵和嘴巴看东西,从而发明了雷达;通过观察啄木鸟高频率啄树干却不会脑震荡的现象,发明了减震结构;通过观察苍蝇的复眼,发明了高清的航天照相机......
在智能皮肤设备备受关注的今天,仿生学也有很大的贡献。为了实现先进的电子生物诊断和治疗,就要要求皮肤界面平台稳定且可适应地粘附在皮肤上,继而可以捕捉汗液、唾液、眼泪和血液等体液,从而达到定量随时监测皮肤的能力。即时监控皮肤体液的pH值可以提供简单、经济且可靠的用户反馈,但是需要其不惧怕复杂运动导致的过度出汗或外部刺激等,并具有可逆性和强大的可吸附性。
丙烯酸基粘合剂由于不可逆的长期贴合及低透气性,一直没有广泛应用。多年来,为了解决这些问题,研究人员一直在研究动物(例如甲虫或壁虎)的蘑菇状粘性附属物及水下生物(比如章鱼、蛙等)的凹板结构,但是总是会因为缺乏强大的吸附能力、只能适应某一种环境或不支持物理刺激等原因而放弃。另一方面,研究者注意到雄性潜水甲虫进化出独特的刮刀刚毛结构,其前肢具有类似吸盘的结构和圆形的微型腔,可在潮湿和不规则的表面上牢固地附着和定位,可能会对开发仿生粘合剂有所作用。
在受到雄性潜水甲虫的刮刀刚毛结构的启发后,韩国成均馆大学的Changhyun Pang教授课题组提出了一种前所未有的智能多合一粘合剂设计(DIA)。其具有柔软的仿生柱塞,可以轻松捕获人体皮肤表面角质层中的液体(即皮肤水分),从而可以进行皮肤的连续健康分析。该仿生纳米结构同步解决了传统皮肤界面设备的三大挑战:(1) 轻松捕获皮肤水分,(2) 集成比色传感器和机器学习框架以进行快速准确的 pH 分析,以及 (3) 高度生物相容性和在干/湿条件下可逆地附着在不规则的人体皮肤上。此外,研究者们还在DIA空腔内嵌入了水凝胶,其拥有强大的吸附力可以捕获体液,以便进行简单的pH分析。相关成果以“Diving beetle–like miniaturized plungers with reversible, rapid biofluid capturing for machine learning–based care of skin disease”为题目发表在《Science Advances》上。

图1 潜水甲虫状的微柱塞示意图
雄性潜水甲虫前腿上的刮刀刚毛是吸盘状形状且有圆形的微型腔,宽的蘑菇型刚性杯提供密封,而柔软的圆形腔室引起抽吸效应。研究者提出了一种基于微柱塞和生物流体捕获水凝胶的生物流体捕获粘合剂设计。扫描电子显微镜 (SEM) 图像证实了直径为 500 μm 且高度为 300 μm 的六边形阵列的生物流体捕获水凝胶嵌入 DIA 的结构均匀性。通过在内部形成一个吸入室,受潜水甲虫启发的架构提出了一个界面,该界面可以轻松捕获并连续分析具有诊断生物标志物的液体,也增强了水下各个方向的粘合强度和可重复性。基于机器学习,可以根据计算出的皮肤 pH 值在病理发现疾病之前做出适当的治疗决策,从而在寻常痤疮的治疗中进行有效的药物输送。
图2 不同干/湿环境下DIA的粘附能力变化
图3 嵌入水凝胶的DIA结构在干/湿条件下的粘附能力
研究人员通过有限元法模拟来了解单个DIA在不同方向力下的弹性变形。由于应力集中在DIA柱的薄壁上,因此通过施加法向力(2N/cm 2 ),DIA内的腔室的体积很容易被压缩。而去除施加的预紧力后,吸入腔内会产生压降。在分离过程中,吸入作用的压力差可以通过吸入室的体积膨胀产生。观察得知,DIA 贴片很容易在微腔内发生体积变化,而加宽的尖端可防止空气泄漏以保持密封。同时,MCP在脱离过程中不能保持其吸入室的密封。具有微腔的刚性 PDMS 结构可以保持溶胀水凝胶的优化状态,以最大限度地提高水下粘附力。
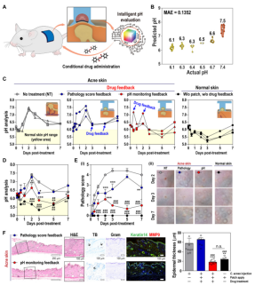
图4 H- s- DIA 贴片在人体皮肤上用于 pH 诊断和基于机器学习的量化的应用
图5 H- s- DIA 贴片作为智能护肤系统的可行性
在生物流体捕获水凝胶的帮助下,与没有水凝胶的s- DIA 样品相比,H- s- DIA 粘合剂在多个方向上表现出优异的粘合应力。这主要归因于水凝胶腔内的抽吸应力和 PDMS 和水凝胶之间界面处的液体收集行为的帮助。
大自然是神秘而神圣的,她还有许多地方是我们人类所不知道的。目前,仿生机器人行业如火如荼,我们正在进入一个全新的世界,这一切都来源于自然的馈赠。本研究设计了一种仿生微柱塞结构,可在各个方向上实现生物相容性、可逆性和抗性粘附,并能瞬间捕捉皮肤水分。通过进一步的工作,该仿生粘合剂可以集成到具有机器学习框架的生物传感器模块中,以进行高效、无创的分析和生物信号(例如皮肤 pH 值)的分析,未来智能医疗保健系统的治疗决策提供支持。研究者们表示,相信在未来,不同种族和性别的皮肤 pH 值的调查将补充他们的研究,并能够为用户提供更个性化的治疗。
原文链接:https://advances.sciencemag.org/content/7/25/eabf5695
本文为e测试原创文章,未经允许,谢绝转载。
推荐文章
-
这项研究成果真正实现用材料造福社会!有望拯救无数骨关节病患者
2020-12-11 11 1474
-
历史性突破!江南大学首篇《Nature》诞生!解决世界难题!
2022-01-21 0 1468
-
厉害了!武汉理工大学,近日重磅《Science》!将载入教科书的成果!
2022-04-12 0 1205
-
材料与机械的完美结合!里程碑式革新,厦大最新成果问鼎《Science》子刊!
2021-04-25 18 1184
-
2021-06-09 27 1146