国家高新技术企业 CNAS/CMA ISO认证 专精特新企业 新型研发机构 博士后创新实践基地

预约须知

暂不预约,了解常见问题 立即预约

  • 注册即送

    200元首样免单券

  • 首单有礼

    最高600元

  • 邀友得返利

    10%返利

注册即送

200元首样免单券

首单有礼

最高600元

邀友得返利

10%返利

首页 测试百科 两个材料混一混,发了篇《Science》!

两个材料混一混,发了篇《Science》!

鲁汶大学 Science 混合基质膜 MMMs 沸石

一、研究背景
在过去的几十年里,膜技术已经成为许多能源密集型分离的成熟技术。与传统技术相比,膜技术由于其低能耗、占地面积小和模块化设计,提供了一种更可持续的替代方案。膜已经用于气体分离,例如天然气净化、合成气处理和空气分离,并正在成为二氧化碳去除工具箱的一部分。尽管传统的聚合物膜价格低廉且可加工,但它们往往存在老化问题或固有的渗透性-选择性权衡问题,这使得获得高渗透性和足够的选择性具有挑战性。另一方面,由沸石或其他晶体微孔材料制备的无机膜,如金属有机框架(MOFs),通常表现出更好的分离性能,但往往是脆性和更昂贵的,具有较差的加工性和可扩展性。混合基质膜(MMMs)由嵌入在聚合物基质中的填料组成,旨在将聚合物膜的固有优势与填料的气体分离性能相结合。
沸石对MMM的发展特别感兴趣,因为它们具有明确的刚性孔隙和出色的热稳定性和化学稳定性。由于橡胶状聚合物(如聚二甲基硅氧烷)本质上的低选择性和高渗透性抵消了沸石的优势,刚性玻璃状聚合物是开发高性能沸石填充MMMs的关键。然而,沸石和玻璃状聚合物之间的粘附性差通常会导致非选择性界面空洞。因此,获得高沸石负载(≥50 wt %),同时保证无缺陷的聚合物-沸石界面,结合高选择性沸石和适当的玻璃状聚合物基质,对于创建高性能MMMs以应对各种最关键的分离挑战至关重要。
二、研究成果
混合基质膜(MMMs)通过将填料的选择性、渗透性、鲁棒性和不老化性能与聚合物的易于加工、处理和放大相结合,可以更有效地实现能源密集型分离。然而,真正将所有材料结合在一种材料中是非常具有挑战性的。在这里,鲁汶大学Ivo Vankelecom教授、Michiel Dusselier教授课题组在商用聚酰亚胺中超高负载填充了高长径比、亲CO2Na-SSZ-39沸石,该沸石具有精确分离气体分子的三维通道系统。通过设计沸石和MMM合成,作者在一个柔性且耐老化(超过1)的膜上创建了气体渗漏高速通道。CO2-CH4混合气体选择性为~423, CO2渗透性为~8300 Barrer的组合优于现有的所有聚合物基膜,甚至大多数纯沸石膜。相关研究工作以“Truly combining the advantages of polymeric and zeolite membranes for gas separations”为题发表在国际顶级期刊《Science。祝贺!
三、图文速递
图1. SSZ-39沸石
2.板状Na-SSZ-39 MMM的SEM图像
在这项工作中,在聚(3,3 ' -4,4 ' -二苯甲酮四羧酸二氢二苯基林丹)(Matrimid 5218)聚合物中加入了一种片状、亲CO2、小孔(八元环)AEI型沸石(SSZ-39),具有远程有序的三维(3D)通道体系和气体选择窗口。由于精心设计的沸石和MMM合成的结合,作者获得了一个高沸石负载与准连续沸石相横跨自站立膜。
根据修改的文献配方合成了SSZ-39分子筛。样品的X射线衍射(XRD)证实了高结晶,纯AEI型沸石。N2物理吸附的微孔体积约为0.3 cm3/g,接近AEI框架的理论可达体积,表明这是一个近乎完美的3d连接通道系统,可以快速输送气体。透射电子显微镜(TEM)图像显示SSZ-39呈板状颗粒,厚度约为150 nm,大小约为1.8 × 1.8 μm,平均长宽比达到约12。高纵横比沸石板的随机填充导致了~15 mg/cm3的低堆积密度,并且对合成的SSZ-39的元素分析表明Si/Al摩尔比为~11。
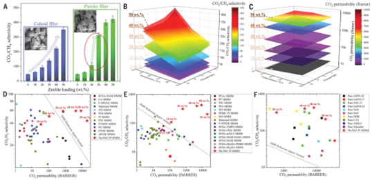
3. Na-SSZ-39 MMM的气体分离性能
图4. Na-SSZ-39 MMM的的表征和图解
首先,Na-SSZ-39沸石作为膜填料的选择至关重要。Na-SSZ-39具有精确的分子筛分效果和较强的CO2亲和性,具有较高的扩散率和溶解选择性,具有超高的混合气体选择性。此外,非中心对称AEI型框架允许制备高展弦比板。与许多高展弦比多孔材料具有垂直于其基面的1D通道相比,SSZ-39板配备了3D通道系统,在其侧面有3.84个-Å窗口。因此,无论在膜内的方向如何,SSZ-39孔隙系统总是允许无阻碍的气体流动。
其次,CO2-CH4分离因子在20~30 wt %负载下的突然跳跃表明了渗流效应;从这个负荷开始,气体通过膜的渗透主要是通过沸石相。这种相优势转移的原因应该在聚合物中纳入高纵横比填料的超高负荷的实际能力中寻求。这就产生了一种膜形态,它由一个准连续的沸石相横跨膜,从只有20到30 wt %的负载开始,并且允许气体分子的渗透,而不透水的聚合物相的影响最小。MMMs的上下视图显示沸石板从底部堆积起来。当沸石掺量达到30 wt%时,出现在膜顶部。在这种情况下,Na-SSZ-39不对齐、随机定向的分布导致了选择性气体渗透公路,这是薄膜卓越性能的关键驱动因素和前提条件。通过将片状Na-SSZ-39填料与长方体填料进行比较,也证实了这一点[除了纵横比外,它们具有相似的性能]。
最后,由于通过MMM的整体气体运输是沸石和聚合物的性质以及它们相互作用的净结果,因此获得无缺陷的沸石-聚合物界面至关重要。尽管橡胶状聚合物,如聚二甲基硅氧烷(PDMS),有助于无缺陷界面的形成,但其本质上的低选择性和高渗透性抵消了沸石的有益贡献。设计良好的膜制备策略最大限度地减少了在沸石-基质界面发生非选择性空隙,允许>50 wt %的超高沸石负载,无需对沸石或聚合物进行化学改性,也无需使用添加剂。即使在如此高的负载下,Na-SSZ-39 mm仍然保持所需的灵活性,因此也为模块构建和升级创造了极好的机会。
四、结论与展望
作者开发了一种超高性能的沸石填充MMM用于二氧化碳分离,显示出前所未有的二氧化碳去除性能,不仅优于任何现有的聚合物膜或MMM,甚至超过了大多数只用沸石的膜。通过绕过传统的沸石填料与玻璃状聚合物基体之间的不相容性,作者制备了一种具有超高(>50 wt %)沸石负载的柔性、无缺陷的沸石聚酰亚胺MMM。Na-SSZ-39沸石具有优异的CO2亲和性、精确的分子筛分窗口、强的竞争性吸附行为和优异的稳定性,可促进强的、不老化的CO2分离性能,是一种优良的填料。由于填料的高展弦比和三维通道系统,在膜上建立了一个气体渗透高速通道,从而大大提高了膜的渗流速率。
五、文献
文献链接:https://www.science.org/doi/10.1126/science.ade1411
本文为e测试原创,未经允许,禁止转载!

建议/投诉

我们承诺:工作日内24小时受理,48小时出具解决方案。您也可直接联系:400-630-1090

*反馈类型
服务态度 测试周期 数据质量 开票报账 费用问题 功能使用 样品相关 其他
*反馈描述
*联系方式
附件说明
+

请完成安全验证

为了给您提供更专业的服务

请选择类型

学生

教职工

企业

医院

研究所

我选好了 先不填,跳过